各学院(中心、部):
根据《英国威廉希尔公司科技创新能力提升计划管理办法》(成信校发〔2022〕81号)及学校安排,现将2025年度学校科技创新能力提升计划申报工作通知如下。
一、项目类别和申报条件
2025年度学校科技创新能力提升计划,设立学院科技创新能力提升计划项目、教师科技创新能力计划项目。
教师科技创新能力提升计划项目中,团队计划有“重大项目”和“重点项目”两类,其中重大项目设立有“专项集成项目”和“揭榜挂帅项目”;青年计划有“领军”、“拔尖”、“英才”三类;专项项目有“哲学社会科学专项”。
二、申报条件
(一)学院科技创新能力提升计划,项目执行期为1年。以学院为单位进行申报。每个学院每年限申报1项。主要支持学院开展校院二级科技创新体系优化建设、重大科研平台和设施建设运行、高水平科研团队和青年人才培育、重大科研项目组织实施、高质量科研成果培育和转化等,以及取得其他高水平科技创新业绩。
(二)教师科技创新能力提升计划项目分为科技创新团队计划和青年科技创新计划。科技创新团队计划设置重大(专项集成、揭榜挂帅)、重点两个级别,青年科技创新计划设置领军、拔尖和英才三个级别。
重大(专项集成、揭榜挂帅)项目的执行期为4年,立项后拨付经费的30%,2年后中期检查完成预定目标的一半拨付经费的30%,结题完成全部预定目标后拨付经费的40%;领军项目、拔尖项目的执行期为5年,每年拨付经费的20%,第3年完成预定目标则持续资助至第5年,第3年未完成目标则项目中止,不再拨付剩余经费;其余教师项目的执行期为2年,立项后拨付经费的50%,结题完成预定目标后拨付经费的50%。
科技创新青年计划中的领军项目、拔尖项目立足学校事业发展目标,支持和培育一批在国内外具有影响力的高层次人才,申请人在项目执行期,应满足培育目标中各类人才项目申报的年龄要求。为进一步强化各类人才计划之间的统筹协调,已入选人才称号的人员只能申报上一层次项目。科技创新青年计划中的英才项目,申请人不超过40周岁(1985年1月1日后出生)。
(三)科技创新团队计划中的重大(专项集成、揭榜挂帅)项目、重点项目将以指南为引导,聚焦学校发展关键领域中的核心科学问题,培养优秀人才及团队,提升自主创新能力,推动学校高质量发展。重大(专项集成、揭榜挂帅)项目设置首席指导专家,聚集多学科优势团队开展跨学科、跨领域的交叉融合研究,围绕学校科技发展的紧迫需求,推动产出可量化的高质量业绩成果。
(四)为了加快构建中国特色哲学社会科学体系,面向经济社会发展需求和我校社科类学科建设与发展实际,设立“哲学社会科学专项”,项目应围绕对于推进理论创新和学术创新具有支撑作用的一般性基础问题、对于推动经济社会发展实践具有指导意义的专题性应用问题,开展具有学科视角的创新性研究。申报范围包括国家社会科学基金25个学科,面向全校教师(包括辅导员和行政管理人员)。
(五)团队计划中,专项集成项目支持经费40万元/项,揭榜挂帅项目支持经费40万元/项,重点项目支持经费10万元/项;青年计划中,领军项目支持经费50万元/项,拔尖项目支持经费40万元/项,英才项目支持经费4万元/项;哲学社会科学专项支持经费1万元/项。
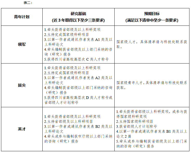
三、申报条件
各级别的项目要求具体如下:



四、2025年度项目指南征集
2025年度学校科技创新能力提升计划的重大(专项集成、揭榜挂帅)、重点项目将以指南为引导,围绕学校“十五五”规划中科技发展的紧迫需求,聚焦关键领域中的核心科学问题,强化学科深度交叉融合,聚集多学科优势团队开展跨学科、跨领域的交叉融合研究,推动产出高质量成果。
2025年度重大项目指南每个学院(中心、部)推荐限额1项,重点项目指南每个学院(中心、部)推荐限额2项,由学院按要求统一报送;重大和重点项目指南,省级科研平台可另推荐1项(申报人应为省级科研平台固定成员),由依托学院按要求统一报送。指南建议人,也应满足项目研究基础条件。指南建议人应依托现所在学院进行申报,不可挂靠其他学院。
学校将组织专家对征集的项目指南进行评审,根据评审结果择优选择发布。
关于指南科学性和规范性要求:
1. 指南中研究方向设置要围绕学校“十五五”规划的科技需求,聚焦科学问题,精准凝练,特色鲜明,且具有前沿性;
2. 指南研究方向要具有创新性,避免选取陈旧或与上一年度重复资助的研究方向;
3. 指南研究方向要强调对当年申请项目的指导作用,指南研究方向名称具有一定的包容性,避免出现指向性过于明显和竞争性不够等问题;
4. 指南研究方向应当使用规范的专业术语、语言精练,避免出现语句不通顺、字词重复、丢字少字以及错别字等问题。
五、项目限项要求
(一)2025年度学院科技创新能力提升计划项目以学院(中心、部)为单位申报,每个学院(中心、部)限额1项。
(二)重大(专项集成、揭榜挂帅)项目、重点项目按照指南支持方向进行申报,青年计划和专项项目鼓励开展自由探索性研究。团队项目成员含项目负责人不超过5人。
(三)青年计划(领军、拔尖)每个学院(中心、部)推荐限额1项,青年项目(英才)每个学院(中心、部)推荐限额2项。哲学社会科学专项不限项。各类限项项目,由学院按要求排序后统一报送;省级科研平台各类限项项目可单独推荐1项,申报人需为平台固定成员,由平台依托学院按要求统一报送。
(四)2025年度团队计划重大项目鼓励跨学院联合申报,参与单位原则上不超过3个。每个学院(中心、部)推荐重大(专项集成)、重大(揭榜挂帅)限额1项,重点项目推荐限额2项。专项集成、揭榜挂帅、重点项目,省级科研平台可单独推荐1项,申报人需为平台固定成员,由依托学院按要求统一报送。
(五)申请人只能申报1个项目,且不能作为课题组成员参与申报其他项目。课题组成员最多参与2个团队项目申请,结题成果不能重复使用。除重大项目、领军项目、拔尖项目外,已获得学校科技创新能力提升计划支持的申请人,不得重复申报同一层次或下一层次的项目,验收通过后方可申报上一层次项目。
(六)对于符合申报条件,且获批2025年国家级项目的申请人,经评审,同等条件下,予以优先资助。
(七)申报人应依托现所在学院进行申报,不可挂靠其他学院。
六、时间节点及材料提交
1.学院科技创新能力提升计划,由学院(部、中心)组织填报《学院科技创新能力提升计划项目申报书》。纸质版材料一式一份,于2025年11月6日交至科技处521办公室。电子版发送至邮箱kjc@cuit.edu.cn。
2.2025年度重大(专项集成、揭榜挂帅)、重点项目指南纸质版一式一份,于2025年11月6日交至科技处521办公室。电子版发送至邮箱kjc@cuit.edu.cn。
3.团队计划、青年计划、专项项目,截止申请时间为2025年11月20日。教师填报《科技创新计划项目申报书》,由学院汇总《教师科技创新能力提升计划项目申报汇总推荐表》。统一报送,申报书纸质版材料一式三份,交至科技处521办公室。电子版发送至联系邮箱kjc@cuit.edu.cn。
特别提醒:
1. 因涉校内评审环节,请严格按照截止时间提交相关材料,逾期视为放弃,不予受理。
2. 2025年度重大(专项集成、揭榜挂帅)、重点项目指南确定后会及时公布,申请书纸质版一式三份于11月20日交至科技处521办公室,电子版发送至kjc@cuit.edu.cn。
3. 学院推荐的指南和项目,排序名单均应予以公示。
七、联系方式
联系电话:028-85966478,
邮箱:kjc@cuit.edu.cn,
联系人:吴敏
附件:
1.《科技创新能力提升计划管理办法》
2. 2025年度英国威廉希尔公司科技创新能力提升计划项目指南建议表
3.英国威廉希尔公司科技创新能力提升计划学院项目申报书
4.英国威廉希尔公司科技创新能力提升计划团队项目申
5.英国威廉希尔公司科技创新能力提升计划青年项目申报书
6.英国威廉希尔公司科技创新能力提升计划专项项目申
7.2025年度英国威廉希尔公司科技创新能力提升计划项目指南汇总表
8.英国威廉希尔公司科技创新能力提升计划项目汇总表